在(2011-2015年)发展规划中,学校提出“把建平实验小学建设成为一所以师生共同发展为本的优质学校”的愿景。四年来,在全体师生的共同努力下,学校把握办学规模与学校内涵发展相互之间适应与协调关系,以实施“人文素质教育,建设学校特色文化”为主线,基本实现“学校管理开放自主、课程体系丰富适宜、课堂教学和谐有效、教师团队博爱合作、学生素养自信自律、校园环境温馨雅致”的发展目标。
面对教育改革的新形势、浦东新区教育的新要求和学校内涵发展的新起点,现制定“十三五”(2015年9月-2020年8月)期间的学校发展规划。
一、背景分析
(一)学校概况
建平实验小学地处上海市自由贸易区的金桥地区,学校一切从学生需求出发,以“做真人、行正事”为校训,以“爱人律己”为校风,以“好读书,乐实践,开开心心每一天”为学风,以“用爱心关注学生幸福成长”为教风,全面实施人文素质教育,建设学校特色文化。
学校现有枣庄和金业2个校区,分别位于浦东新区金桥地区的枣庄路和金业路。现拥有学生数近3300名,教学班级76个,在编在岗教职工184名。学校拥有高标准、现代化的教学设备、国家级比赛标准的篮球馆、网球场、舞蹈房、视听教室、标准化的操场等先进的教育教学设施。是浦东新区一所校舍面积、办学规模最大的小学。
学校是中国创造学会创造教育实验基地、上海市二期课程教材改革研究基地、上海市艺术教育特色学校,上海市行为规范示范学校、上海市现代信息技术与课程整合实验学校、上海市安全文明学校、上海市语言文字示范学校、上海市校园篮球联盟会员单位、上海市体育传统学校、浦东新区文明单位、浦东新区科技特色学校,同时还具有招收外国留学生的资格。
(二)优势与机遇
1、文化教育成为发展支撑。“十三五”是我国全面建成小康社会的决胜阶段,是上海基本建成社会主义现代化国际大都市的决定性阶段。浦东新区作为上海综合改革的排头兵,面临着“二次创业”的重任,文化和教育已经成为社会经济发展的重要支撑。
2、正确的教育教学价值观得到认同。从校长到教师的整个教育观念实现了基本的转变。“实施人文素质教育,让教育充满生命的气息与活力”、“营造学校的文化氛围,培育自信自律的学生”等理念已经深入人心。核心价值观已经获得大家的的认可,如“关注师生在教育教学过程中精神状态,建立和谐、合作的师师、师生、生生关系,让学生在学习过程中享有幸福的童年,从而最大限度地促进师生主动健康发展”。
3、学校形成较高的品牌效应。通过多年的努力,学校已经成为一所具有较高社会知名度的品牌学校,围绕办学目标和培养目标,初步构建了人文素质教育课程体系。重视教师专业发展,拥有一支具有现代教育意识、较高教育教学素养的师资队伍。
4、激励奋进的管理机制运行良好。学校建立了法规管理与民主参与兼备的自主、开放的管理机制。各项制度完善,在管理中形成合力,在制度建设中求和谐,为教师创造合作进取、积极向上的工作环境。
5、德育工作形成特色。学校始终坚持以“德育为核心”,依据“小学生人文素养”培养要素,充实德育内容,拓宽德育途径,形成了有特色、有实效的德育工作体系。
(三)问题与挑战
1、管理层面对机制的研究还缺乏系统性。近年来,在管理方面,虽然从组织管理机构的调整,从管理重心的系统下移,从民主管理机制的形成等方面做了一些探索与实践,但是,在“决策、动力、监督、评价”等机制的系统性研究方面缺乏思考和探索实践,只是做了一些点状的机制层面的研究探索。
2、教师队伍的人文素养和专业水平有待持续提升。2013年9月,由于新校区的开办而引入了大量的新进教师。虽然学校从队伍建设的推进策略,从教研活动的实效性等方面做了大量的工作,新进入的教师绝大多数也都呈现出了非常积极主动的投入状态,但由于教师成长的规律,必须要有一个基于实践体悟的过程,因此,从目前状态分析,近几年内引进的教师,有三分之二已处于比较良好的状态,但大概有三分之一仍然处于急需持续提升状态。
3、学科教学研究的整体性把握与研究还不够清晰。近几年,我校课堂教学实践的主要精力是围绕教学的和谐和有效在推进,教师的状态也都非常积极主动,但总体感觉是学科教学研究本身的进展不大,在推进过程中对于每一个学科研究的整体性把握比较模糊,研究“点”有点散,对于推进的路径也不够清新。
4、对学生工作已有研究成果的持续性总结推广还不够。近几年,我校在学生工作的研究方面取得了较多具有“亮点”经验和成果。如“五字德育实践”、“五童教育实践”、“队长学校”、“小岗位轮换制”等。但,还需要在实践的基础上,进行发展性的研究与创新,加强总结和推广。
5、骨干教师及品牌教师的培养打造力度不够。上一轮规划实施的过程中,我校用了较大的精力关注新进教师的培养与提升,用了大量的精力通过教研组来关注中间层面教师群体的提升,因此,对于第一梯队中的骨干教师,我们只是关注了他们的引领与辐射以及在此过程中对他们成长的促进。而对于从骨干教师向品牌教师有计划的培养与打造,没有加以系统的策划,充分的关注。
二、办学理念
我校提出的“多元发展、人文见长”办学理念的基本含义包括以下三个方面:
第一,“多元发展”是学校教育的基础,这种“多元发展”是建立在尊重学生个性差异的基础之上,既包括学生个体德智体美等方面的和谐发展,也包括每一个学生个性的充分发展,这种“多元发展”也是学生创新精神和实践能力的发展。
第二,“人文见长”作为我校教育的特色,其实质和核心是强调“人之所以为人”的文化精神。它指学生在掌握一定的人文知识和养成人文素养的基础上形成正确的价值观、世界观和人生观。它体现在学生对人自身价值的认识和把握,对人与社会、人与他人、人与自然、人与自身之间关系的深刻理解,也体现在学生的良好的人文素养和道德风尚,体现在对不同文化的理解和包容能力,体现在科学方法与科学精神、科学智慧的结合等各个方面。
第三,“人文见长”作为一种管理思想,它构成了独特的学校管理文化。这样的学校管理文化强调学校教育与管理中的人文气息,重视学校内部人员之间的相互关心,用人文精神构建学校内部人员自我激励、自我约束的氛围和机制,关注社会、社区的文明与发展。
它有这样两个主要特征:
第一,它坚持“以学生发展为本”,尊重学生个性发展的需要,重视为学生提供优质教育资源和多元选择教育的机会,使每个学生都得到充分发展。
第二,它着重培养学生的人文素质,并使学生具备人文精神,懂得如何在为祖国、为民族振兴中奉献自我,实现人生的价值,逐步形成科学与民主的观念、自尊与博爱的胸怀、责任与正义的担当、合作与竞争的意识。
三、发展目标
(一)办学目标
实施人文素质教育,建设一所“以师生共同发展为本”的优质学校。学校管理开放自主,学校课程丰富适宜,课堂教学高效和谐,教师团队博爱合作,学生素养自律自信,校园环境温馨雅致,实现师生的可持续发展。
(二)培养目标
立足学生全面发展,尊重学生个性差异,着眼学生未来成就,培养“身心健康、基础厚实、特长鲜明、思维创新、志向远大”的学生,为学生未来事业的成功和生活的幸福打下坚实的基础。
●身心健康:具有爱祖国、爱人民、爱劳动、爱科学、爱社会主义等思想感情;养成关心集体、善待他人、认真负责、诚实守信、勤俭节约、勇敢正直、合群合作、活泼向上、意志坚强、心态乐观等良好的品德和健全人格;积极参与各类体育健身活动,具有良好的身心素质和体育锻炼能力,达到国家健康体质标准。
●基础厚实:达到课程标准所要求的学习目标,在掌握基础知识的前提下,学会观察、比较、分析等方法;具有广泛的学习兴趣,乐于狩猎课外知识,了解一些生活、自然、和社会常识,初步具有基本的思维、动手操作和自学能力,拓展知识面,培养发展性学力。
●特长鲜明:在体育运动、科技创新、主题活动、艺术表演、社交活动、探究实践等某个方面具有浓厚的兴趣,并逐渐形成自己的特长和爱好,在一定的范围内充分展示自己的才能。
●思维创新:求知欲望强,能独立思考,积极参与自由讨论,有思辨能力,敢于质疑,善于发现问题和独立解决问题,乐于自主创新,能积极参与科技创新实践活动,喜爱小实验、小制作、小创造、小发明和小课题。
●志向远大:从自身做起,从小事做起,从身边做起,学习刻苦,奋发向上,树立报效祖国的远大志向。具有开拓国际视野、理解多元世界的意识,初步形成善于理解时代潮流,正确把握世界大势,注重国际理解、国际竞争与国级合作的能力。
(三)五年具体目标
1、在学校管理中,重视建立具有人文精神的学校管理文化。充分体现对人的尊重、理解、信任,为每一个人创造自我充分发展的机会,建立以教师专业发展为导向的管理机制,形成和谐愉快的人际关系。学校管理机构和管理网络合理高效,制定并形成各项更为精细化的评价制度和监督机制,确保科学、人文管理持续发展。
2、在队伍建设方面,注重教师个人和团队的多元发展,引导教师认真规划个人发展目标,注重教师教育教学理念的转变和人文素养的提升,注重教学研究的系统性;注重教学风格的多元性;注重教学方法的多样性;注重教学手段的趣味性;注重教学评价的科学性以及教学环境的丰富性。逐步形成具有建平实验小学教师团队特质的教学品牌。
3、德育与人文有着天然的密切联系,德育具有很强的人文属性。因此,在育人过程中,要强调道德教育的主导作用,将德育作为贯穿学校教育全过程的核心,注重润物无痕的渗透。牢固树立德育的根本使命,即:培养人的德性,使学生“成人”,成为一个有美好人格的人。
4、在课程建设方面,把“以人为本”作为构建学校课程体系的出发点和归宿。人文应当成为学校课程的重要线索,人文教育是课程的重要基础,科技教育与人文教育应该整合统一。注意把握三类课程在促进学生德、智、体、美等方面素养发展的总体要求,同时,兼顾到学校自身发展的实情与学生发展的差异性。
5、在师生关系中,强调建立以教师关爱为基础、相互尊重、平等文明的和谐师生关系,在爱、律、礼、勤、洁的基础上,逐步形成具有各个班级特点的班集体文化,构建师生共同学习成长的“教学共同体”。
四、分项目标与措施
(一)学校管理
主要目标:
1、适合“一校多区”共同发展的校区管理机制成熟有效,内部组织机构的设置合理优化,职责明确具体,过程管理精细到位,渗透“自主-合作-发展”办学核心理念的内部管理运行的“治校决策机制、实施执行机制、发展导向机制以及动力更新机制”完善形成。
2、学校领导团队办学理念与价值取向的认同度高,个体的学习研究、组织引领、策划实施、沟通交流、反思重建能力强,变革实践的参与度与积极性高,团队间的民主与协作氛围好,以各领域分管领导为“第一责任人”的领导团队管理与运行机制完善形成,成为学校实现个性化发展的重要支撑与推进性力量。
3、以促进师生主动发展为主旨的制度建设得到系统更新,以学校章程为根本,学生工作、课程教学、教师发展以及校务后勤为主干的制度体系完善健全,以运行诊断、收集信息、征询研究与审议改进为主要程序的制度更新系统全面建立。
具体措施:
1、目标管理
(1)根据规划确定目标,建立学校目标系统。把目标分解到部门、组室与个人,使每一个人都明确各自的目标。
(2)根据学校目标系统建立相应目标保障系统。完善各种规章制度,落实岗位职责与工作要求,确立信息处理网络,及时反馈信息,做好信息的收集和整理,确保目标实现。
(3)加强目标实施过程中的检查与指导及目标达成度评价。
2、制度管理
(1)完善学校各项管理制度,如完善并建立《《建平实验小学教师发展性评价方案》、《建平实验小学课程教学导引手册》、《建平实验小学学生工作导引手册》等,使教育教学秩序更加规范有序。
(2)完善“规范化+自主化”的管理机制,管理体系以体现有序性的制度作保障,贯彻自主教育原则。通过民主程序完善教育教学制度,在用制度保证教学正常秩序的基础上,坚持人性化管理,不断推进和谐、文明、向上的学校文化建设。
(3)加强领导班子建设,健全干部学习制度,提高干部的第一责任人意识,使管理人员的管理意识和管理水平不断得到提升。继续实行值日校长制度,培养一批有思想、有能力、能作为、能创新的青年干部群体。
3、民主管理
(1)重大制度的修订与出台,应经过“部门基层调研--提出初步方案--校务会议集体讨论修改--在教职工中广泛征求意见--校务会进一步修改完善--教代会审议通过”六个步骤后付诸实施。各级各类先进评选、中层干部上岗、职级晋升、人事安排等等,所有涉及师生切身利益的重大事务和学校工作重点、难点问题,都纳入教职工评议或校务会议商议的范围,坚持公平公正公开。
(2)把“校务委员会”作为现代学校制度中民主问政的权力基础。凡关涉学校发展的大事要事,都要提交校务委员会讨论或票决。校务委员会对重大事务行使票决权时,实行委员实名投票制,以强化责任和公正。校务委员会定期和学校行政会举行联席会,校务委员定期向学校提交议案,积极建言献策,以反映民意、拓展学校发展思路。
(3)形成开放互动的对外管理网络,整合办学资源,发挥办学的最佳效益。一是形成开放互动的管理网络,建立学校——家长——社区——教师——学生共同参与、联动一体的开放互动的管理网络。二是建立家校联动的合作伙伴,形成家校联动“策划参与——交流共享——监督沟通”的运行模式。
(4)形成多方监督网络,促进学校进一步规范办学行为。注重社区、家庭的合力教育,逐步建全社区委员会、家长委员会,并在整个管理过程中请他们共同监督管理。设立校长信箱,随时倾听员工意见,不定时的请教职员工参加行政会议,进行民主管理,使管理层与教师同策同力,形成良好的人际关系,促使学校的进步。
4、人文管理
(1)树立教师为本的办学思想,尊重、理解、信任每一名教师,设身处地地为教师着想,真心实意地帮助教师解决工作和生活中遇到的各种困难。
(2)要善于把上级组织的任务、要求与教师的态度、情感、利益需求结合起来,坚持校务公开,民主办学,走近教师群体与教师平等对话,倾听教师的内心需求,努力创设轻松、愉悦的校园氛围。
(3)应更多地赏识教师、关注教师的优点和长处,想方设法为教师“树碑立传”,宣传教师的教育业绩,从而调动教师的工作积极性,使教师产生愉悦的工作心情,找到工作的乐趣和自信。
(二)课程建设
主要目标:
1、完善学校人文素质教育课程体系。以培养学生核心素养为中心、创新思维为重点,实现国家课程与学校课程的有机整合,把学科体系、社会需求、学生发展三者有机结合,优化国家课程、市级课程与校本课程的结构,深化拓展课程建设,不断扩大学生自主选择课程的空间,提供学生个体和群体发展所需要的拓展型课程和研究型课程。课程形态灵活,内容丰富,呈现多姿多彩、开放互动的态势。进一步推动信息技术与三类课程的整合。
2、形成充满人文情怀的师生关系。通过课程改革,促进教师角色的变革。教师应从知识的传授者转变为学生学习的支持者、合作者;教师不仅是课程的实施者,更是课程的建构者和主动变革者,实现课堂中心由教师向学生的转变,形成教学主体之间相互尊重、相互理解、相互合作的充满人文情怀的新型关系。
3、构建以学生为主体的多样性教学方式。通过课程改革,构建学生的学习主体地位。改变原有单一的、被动的学习方式,建立和形成发展学生主体性的多样化的学习方式,促进学生在教师指导下主动的富有个性的学习。增加体验型学习、研究型学习、小组合作学习,实现学习方式的多样化。
4、建立与课改精神相匹配的课程评价体系。积极探索建立有利于教育的过程性与动态性的评价模式和包括知识、能力、情感、态度、思维方法等多元化的评价目标。要突出评价的整体性和综合性,突出学生的主体地位。
具体措施:
1、大力实施国家课程校本化。探索进行综合主题教学活动;优化国家课程的教学内容,探索小组协作学习形式;探索课时长短结合的授课形式;探索教师组合授课形式。进一步加强国际合作和校际交流,以质量为中心,培育品牌学科,发展优秀教研组,完善激励机制,通过试点和项目研究,促进各个学科组不断发展,力争形成一批有影响的优势学科,强化强势学科和特色学科。使国家课程真正达到校本化实施。
2、大力发展面向学生需求的校本选修课程。在校本开发过程中,依据教育创新的要求和学校实际情况,坚持以人为本,发展个性,以学科教学研究为主题,整合学校资源,不断扩大拓展型课程涉及的领域,打造精品课程,实现因材施教和因趣选学。继续完善教师申报制和学生选修制。以学生发展为目标,完善校本特色课程。
3、建设高品质的2336特色课程文化,进一步完善学校课程实施方案,以“面向全体,发展个性,培育创新”为原则,完善2336学校特色课程体系。不断追求校本课程的高选择性,以精品型、特色型、普及型课程满足不同学生发展需求,以班级型、学校型、社区型课程为学生在不同时间、不同地点、参与学习提供方便。礼仪、广播操、篮球、管乐、舞蹈、国学课程形成品牌,为学生精心设计建平实验小学的课程指南。
4、建设信息技术和教学整合的数字化校园。通过与多媒体和网络通讯技术为代表的现代信息技术有效的整合,构建一种理想的教学和学习环境,实现课程资源的多维整合,一方面可支持真实的情境创设,另一方面可快速灵活的信息获取,提高信息交流的速度和效率,有利于培养学生创新精神和自主探索的能力。
5、开发以学生兴趣为主的研究型课程,发展学生乐于探究的品质和能力。根据学生的年龄特征和兴趣爱好,以学生生活为主题,通过案例调查、项目设计与实践、专题研讨、综合实践与研究、信息技术与应用、创造发明等,开展拓展型和研究型课程开发研究,发展学生的实践能力,培养个性。
6、完善三类课程评价制度和机制,促进主体发展。要弱化评价、甄别与选拔的功能,坚持评价的发展性,强化通过评价的及时反馈,改进教师的教学,促进学生的发展的功能。突出学生的自我评价和社会参与评价,在评价中要尊重学生的个体差异,使评价为发展服务。有效落实课程的综合和统整,切实提高课程的整体教育效应,开展综合性的教育教学活动。每年开展一次多元课程的展示活动。大力推进课程资源的整合,切实提高课程的整体教育效应。以学科课程为龙头,以课堂教学为中心环节,从教学到教育,从课堂到课外,从学校到家庭、社区,充分利用并统合课程资源,开展综合性的教育活动。每年进行一次金杨教育学区课程整合研讨会。
(三)课堂教学
主要目标:
1、以多元发展、人文见长的课堂教学评价为抓手,继续探索基于课程标准的教学与评价的实施策略和方法。
2、分层分类组织教师对课堂教学问题进行精细化研究,了解并完善各学科教学改革的整体思路,有序推进系列课型与专题研究。
3、学校“基于课程标准、实施有效教学”的实验项目取得实质性的成果,重点在于培养学生的思维品质和学习能力,形成以人文目标引领并具有鲜明人文特色的课堂教学流派。
具体措施:
1、更新教师教学观念,研究多样的适切的学科教学模式。通过有效的校本研修和持续的课堂教学改进推进教师专业发展,优化教学评价,促进学生自主发展和多元发展。
2、在教学实践研究的过程中,关注教学五环节的全过程,尤其注重“备课、上课、作业要一致”的主线,力图把备课、上课、作业作为一个教学整体来通盘考虑,力争使这几个教学的基本要素形成良性的循环,更好促进教育教学活动的实效。
3、继续依托各学科市区专家,组织系统学习研究教学改革的指导思想与
实施理念,加强对学科整体教材的梳理,正确分析学科整体教学现状与学情状况,确定教学改革整体思路。进一步加强对青年教师的专业培养。
4、加强基础教学常规管理。一是进一步降低日常教学研究与管理的重心,增强教研组在“基于课程标准,实施有效教学”工作推进中的独特功能。二是加强各学科大组对于本学科“基于课程标准、实施有效教学”的改革推进的研讨、调研以及检查力度。三是把学科推进“基于课程标准、实施教学教学”的要求全部渗透进各学科日常教学实践的常规之中,作为基本要求细化渗透进教师整个考核评价的指标体系中。
5、开展“基于课程标准、实施有效教学”的教学改革实践,探索具有生命张力、融洽和谐、民主平等的人文课堂的教学方式。让学生动起来,让课堂活起来,师生和谐,共同发展。课堂教学改革的核心是尊重学生,理解学生,培养学生的创新思维品质,我们要努力促进教育目标回归到“以学生的成长为本”、“以学生的全面发展为本”、“以开发人的潜能为本”。
6、建立多元发展、人文见长的课堂教学评价标准,并在各个层面组织讨论和研究,让教师就新的评价标准提出自己的意见和建议,并组织教师按照新标准进行课堂攻坚探索。出台建平实验小学独特的课堂评价指标。
7、加强教研组建设,强化教研机制。重视教研组建设,发挥好教研组、备课组的作用。加强对教研组的过程管理,重构教研组的功能,增强教研活动的专业性,改变教研活动的事务性,强调运用多种教研方式、多种途径精心打造校本教研平台,实现教研与科研结合。部分学科教研组力创市级优秀。
8、开展内容丰富、形式多样的教学研讨活动,为青年教师快速成长提供平台,为成熟期教师突破瓶颈推波助澜,继而辐射影响到整个教师团队的课堂教学改进。一是加强教研组团队建设,营造以团队参与比赛的研究氛围;二是强调兄弟学校合作共赢,加强同一学科的合作研究;三是加强教师的柔性流动,给有实力的优秀教师发展的平台。
9、加强课程教学与信息技术整合。进一步优化学校课程网络资源的建设
工作,提高教师在学科教学中运用计算机与多媒体技术的积极性。充分利用网络和其他各种媒体资源引导师生拓展知识学习的视野,增强获取、应用、交流信息的能力,促进学习方式的改革和师生平等关系的实现。
10、确立以绿色指标为科学质量意识,探索继续优化学校质量全面保障体
系。加强教学质量评价,建立教师自控、教研组互控、学校、家长、社区监控的质量保障体系,逐步建立金杨教育学区的质量保障体系,建设教学质量监测中心,以综合数据库为抓手,建立教学水平发展性评价机制。
11、实现学生成绩管理、教师教案管理、学生基本档案管理、图书馆管理、学生心理档案管理、教师业务管理等数据库的联网处理,充分发挥信息管理的全面性、高效性、基本形成新型的教务管理模式。
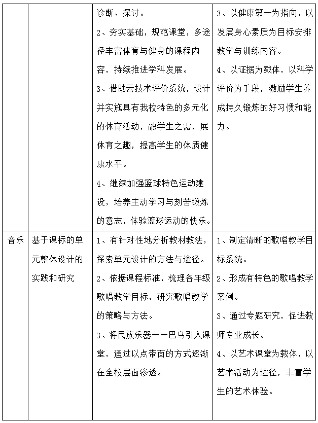
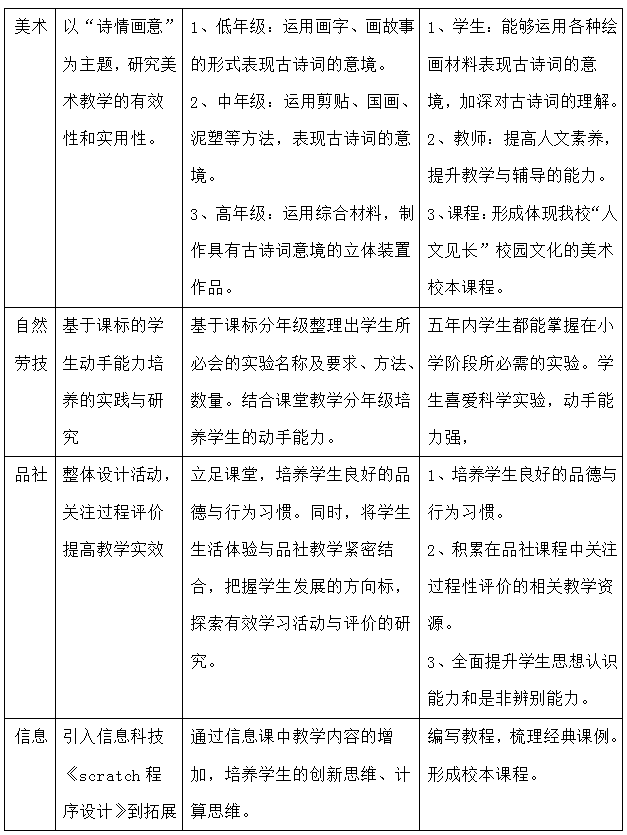
12、加强教学研究,整合教学资源,努力为学生减负提质,继续按学科组织教师进行专题研究和课例研究、教学反思,切实保证课堂教学中人文目标的落实。具体研究重点见表:
建平实验小学各教研组
“基于课程标准、实施有效教学”的研究专题






(四)德育工作
主要目标:
1、在德育过程中重视德育的人文价值和人文内涵,坚持德育科学性和人文性的有机结合。
2、扎实班集体建设等基础性工作的创新实践,构建完善体现学生成长需求内涵丰富的学生活动课程,凸现品牌学生活动项目与品牌学生团队。
3、抓好学生养成教育及心理健康教育,继续围绕“爱、律、礼、勤、洁”五字目标,开展丰富多彩的少先队主题活动,形成有建平实验小学特色的德育训练系列。通过开放的德育践行活动,整体构建有特色的自律自信的学生文化。
4、坚持用人文的理念,人文的态度,对学生倾注人文的关怀;用人文的精神陶冶学生情操,使学生在掌握一定人文知识和养成人文素养的基础上形成正确的价值观、世界观和人生观,成为具有完美人格的人。
具体措施:
1、明确价值取向,完善人文德育队伍
(1)全员教师育德建设
继续秉承“让教育充满生命的气息与活力”的办学理念,始终将人文德育工作作为学校教育的首要任务,关注师生身心健康,关注师生生命质量,将德育的核心作用渗透在全体教职工的教学和管理之中,体现在教职工的师德规范之中,落实在学生德行、学业进步之中,以师德建设为核心,构建“全员育人、全程育人,全面育人”的德育机制,使“全员德育”的人文思想内化为师生的自觉行为。
(2)班主任队伍建设
加强对教师的心理健康教育指导培训,普及心理健康常识,缓解学生在学习、生活和成长中遇到的各种心理困惑和烦恼造成的压力,引导学生充分认识心理健康对自身发展的重要性,学会心理调节的基本方法,为学生的健康成长营造积极向上的心理氛围,促进学生全面发展和健康成长
创新班主任校本培训形式。通过年轻班主任培训、年级组培训、全体班主任培训等形式,把班主任校本培训落实到平时的管理实践中,通过实地观摩,论坛沙龙、反思体会、提问释疑等方式,挖掘优秀班主任管理经验,传播有效管理方法,开拓班级管理特色,形成优秀班主任团队。
(3)少先队组织建设
发挥少先队自主管理作用,通过大中小队长岗位、学生午餐督察员、行规督察员、少先队值周班等途径,让学生在集体建设中,承担起主要角色,为学生的自主发展提供广阔的空间。精心设计传统专题活动,形成专题教育品牌。
加强少先队自主管理能力的培养,依托队长学校、大队辅导员、中队辅导员、少先队干部骨干的指导作用,培养学生的主人翁意识、民主意识、自律意识、自信意识;提高学生的自主能力、交往能力、组织能力,使学生自主化管理常态化、制度化、主动化。
(4)家委会队伍建设
以创评《上海市家庭教育指导“十三五”实验基地》为契机,通过普及家庭教育科学知识,提高全体学生家长的家庭教育水平,使家庭教育与学校教育紧密配合,是推动素质教育,使每一个孩子走向成功的关键。
2、渗透人文知识,构建人文德育体系
(1)落实学科育德
推进《品德与社会》课程的教学改革,使该课程成为系统传播社会主义核心价值体系的重要渠道。加强其他学科课程的德育渗透,如在各学科中开展以“两纲”(生命教育和民族精神教育)为核心的教育,开展年度学科德育优秀案例评选、展示、交流和研讨活动。
(2)构建校本课程
积极实施《上海市小学生心理自助手册》、《上海市小学生公共安全行为指南(低、高年级》、等地方课程。同时,进一步完善《安全防范》、《法律与道德》、《民族与文化》、《环境与健康》、《午餐管理指导纲要》、《广播操指导纲要》等校本德育教材的内容,并在午会课、班会课和平时的常规教育中积极实施。
(3)开展“快乐活动’
巩固传统的“五个快乐”(快乐运动、快乐唱歌、快乐阅读、快乐实践、快乐讲座)活动成果,在活动的组织、实施、评价等环节加以进一步总结,同时,要围绕学生综合素养培养的目标,拓展“快乐活动”内容,延伸壮大“快乐系列”,提高学生学习兴趣,增强学生自信,形成良好育人氛围。
(4)坚持“五童”实践
着眼“童”字,以年级为单位,开展社会实践主题活动。一年级:童“足”
进校园、童“足”探自然;二年级:童“手”绘社区、童“手”护动物;三年级:童“口”颂英雄、童“口”赞生命;四年级:童“心”系环保、童“心”爱科学;五年级:童“眼”看未来、童“眼”识世界。不断完善活动方案,细化活动任务单,通过自主探究、小组合作、亲子互助等形式,提升学生的活动兴趣、拓展知识视野,陶冶人文精神。
(5)开展专题教育。开展“读书节”、“艺术节”、“体育节”、“社会实践周”、“安全教育周”、“义捐义卖”、“中国传统节日专题活动”等主题性系列教育活动,从中总结提炼有效做法和经验,逐步形成学校独特的校园文化活动。
3、端正人文态度,创新德育评价方式
(1)重视五字德育常规评价。围绕“爱、律、礼、勤、洁”五字德育重点培养目标,以激励性评价和过程性评价为主要形式,通过常规检查、专项检查、随机检查、家校共评等形式,强化过程管理,最终形成较为系统的学生养成教育训练系列,同时更能有效的指导家长开展校外行为规范教育,让人文德育制度规范植根于学生内心。
(2)细化《小学生成长记录手册》填写工作。坚持正面评价和多元评价,采用学生自我评价、相互评价、教师评价、家庭评价和社区评价相结合的方式,引导学生学会欣赏别人的有点,学会赞美,激发学生诚信、互助、友善的人文情怀。同时,通过家长留言鼓励孩子的进步,感恩老师的教导,凝聚了亲子、家校关系。
(3)深化学生个体评价活动。通过月行为规范、学期综合单项这种阶段性评价评优推荐活动,通过“建平小雷锋”的即时性评价形式,引导学生关注身边人、身边事,发挥榜样引领作用,唤起学生向上、向善的内心驱动。
(4)重视班主任工作多元评价。继续依托周德育重点的班级管理常规考核,同时依托学生处不定期巡视、联合卫生室、物业、门卫等部门各类检查反馈,开展年级组的互评活动,通过家长、学生问卷调查,综合考评班主任的工作。但对于考核结果,学校则采用个别谈心、公开表扬的形式,保护班主任的工作积极性,真正做到了对老师的人文关怀。
5、强化人文精神,提升人文德育实效
(1)加强网络环境下的德育工作。不断探索网络环境下德育工作的有效途径,引导学生正确对待虚拟网络世界,合理使用互联网、手机以及微博、微信等新媒体。充分利用网络公共服务平台和积极健康的网络教育资源,推进德育工作信息化建设。
(2)重视社区服务在德育中的作用。组织学生深入社区,开展社会服务活动。与社区组织联合,形成校内外学生德育的网络,重视社区在德育中的作用。将社区的中华民族传统文化教育主题作为学生实践活动的主题,组织学生深入社区,开展社会服务活动。与社区组织联合,形成校内外学生德育的网络,共同促进学生的思想道德素质的发展。
(3)探索课题引领下的德育实效。围绕《社会主义核心价值观与校园文化环境建设相融合的实践研究》的德育课题,探索核心价值观教育背景下的德育环境建设,师生身心健康养成,营造价值多元背景下的学生成长空间,树立学生正确的价值取向。
以创市级健康促进示范点干预方案《食育--舌尖上的健康行为养成》为契机,开展学生营养健康习惯养成教育,树立学生良好的饮食文明习惯与健康意识。
(五)队伍建设
主要目标:
1、建设一支博爱睿智、自觉恪守、善于反思研究、乐于合作进取、勇于开拓创新、学生喜爱、家长信任的教师团队。
2、骨干教师建设机制完善,素养提升,数量增加。形成以品牌教师、市区骨干教师、学校优秀教师为层次序列的教师梯队。学校成为市区教师专业发展优秀学校。
3、提高职业道德修养,增强教师责任心、事业心,确立不同层次的教师专业发展的目标。
4、不断完善学校研修机制,建设并形成浓厚的研修文化;借助校园网等现代技术,为教师专业发展提速增效。
5、充分发挥教育科研对学校科学发展的引领作用,对教师专业发展的推动作用,对教育教学质量提升的保证作用,在课题的研究过程中,努力提升科研工作的质量和课题研究的效益。
具体措施:
1、加强师德师风建设,增强教师的人格魅力
(1)制定新一轮师德建设规划,提高师德修养,提升学科专业素养。建立建平实验小学的《师德公约》《师德一票否决制》《建平实验小学好老师标准》《文明组室公约》《建平实验小学教师礼仪》等一系列规章制度,自始至终把师德建设放在教师队伍建设的首位,通过各种方式全面提高教师的师德修养。
(2)通过教职工学习、教师校本培训等途径加强政治理论学习和师德自我修养,提高广大教师政治理论水平和爱岗敬业的意识,开展师德标兵、优秀园丁、先进教师(班主任)、优秀教研组(年级组)等评优活动,表彰先进教师(组室),树立先进典型。
(3)聘请上海市师德标兵来校进行传帮带,通过结对带教、传授经验、理论指导等方式,培养建平实验小学的师德标兵。聘请全国优秀班主任来校讲座,传授班主任的先进经验,培养班主任工作的技能,总结班主任工作的实用技巧。
(4)组织教师走进大师、走进经典、走进品牌,开阔教师视野,丰富教师内涵,汲取有效经验,推进课程改革。通过开设教师论坛,每两周进行一次教育大师的介绍,如:陶行知、于漪、周小燕、袁蓉、斯霞或教师自已教育教学经验分享等。
(5)形成开放、合作的教师文化,在师师关系方面,强调合作胜于竞争,加强行政团队、项目团队及教师社团等团队组织建设,达到以学校为本,以学校所面对的各种具体问题为对象,实现学校教师资源和教师品质的最优化整合,在全校教师合作研究的基础上形成一支焕发生命力的同伴互助的合作共同体。并将师德表现作为教师工作考核的重要内容。坚决实行师德“一票否决制”。
2、注重教研训一体化,提高教师的专业水平
(1)多渠道组织开展教师业务进修和培训工作,继续走专家引领、同伴互助、实践反思、不断提高的教改之路,继续邀请名教育理论专家、一线学科骨干教师开设专题讲座,促进教师不断转变教学理念。支持、鼓励教师参加市、区级骨干教师培训高一层次的学历进修等。通过有效地校本研修活动让不断学习、积极研究成为教师职业生存方式。
(2)加强教育教学的行动研究,尝试进行项目培训、活动培训、任务驱动等自主培训。加强教师在教育教学理论上的自我学习、自主提高,强调教师基于学科的研究与探讨,要以问题为本,开展教学行动研究与教科研课题研究,鼓励教师关注课程的研究与实施,提高教师实施课程与开发校本课程的能力。
(3)建立以校培、组培、自培相结合的教研训一体化校本培训模式,定期举行教育教学工作专题研讨活动,不定期举办高规格的学术会议,加强交流,开阔教师眼界,促进学科建设。营造积极向上的教研文化,为教师教育教学能力的提高提供肥沃的土壤。
(4)继续开展专题学习活动,为教师推荐优秀的专业书籍,指导教师阅读,利用教师工作室平台,帮助教师养成积累第一手的教育教学资料的习惯,并组织活动帮助教师将阅读体会融会在实践活动中,完成从理论到实践的转化。以此促进教师不断进行专业反思、改进、总结。
(5)建立校级课题管理机制,引导教师进行专题研究,为申报各级课题作积极准备,每个教研组有一个研究课题,每位教师至少参加一个课题研究,通过制度建设为导向,引导老师积极撰写教学心得和科研论文。
(6)不断提高教师的信息技术与学科整合的能力,定期举办培训活动,传授新的信息技术,培养教师自觉地将信息技术与学科教学整合起来的意识。利用校园网平台,开展校区间远程教研活动,拓展教研活动的时空,提高教研活动的效率。
3、创设校本培养机制,形成骨干的培养梯队
(1)推进课堂教学改进实践,根据师德和教学水平和发展潜力,帮助教师制定教师专业自我发展计划,让每位教师将学校目标的实现与自我价值实现结合起来,从而促进教师队伍的整体发展。
(2)每学年联合课程与教学部组织对全体专任教师的课堂教学进行一次评教评学活动,继续为教师专业发展搭建平台。定期举行专业竞赛、交流活动,给予教师展示才华,锻炼技能的机会。并通过听评课、家长学生问卷等信息反馈,让每位教师根据反馈内容,自行整改。
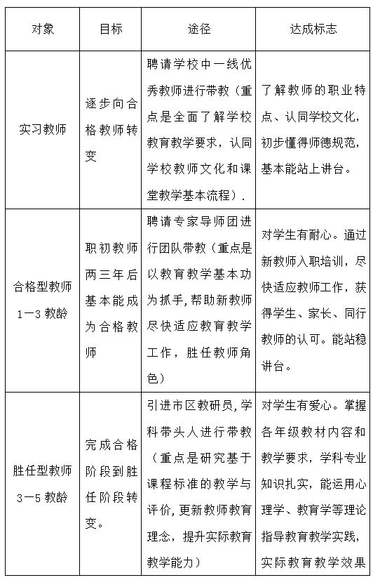
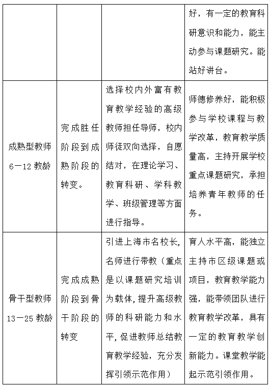
(3)进行分层分类培训,促进教师队伍建设的有序推进。对从教1—3年、3—5年、6—12年、13—25年以及25年以上的教师进行分层分类培养,以个别带教、集体研讨、专家引领、同伴互助、实践反思、指导反馈等多种校本研修形式促进教师不断成长,形成既有层次又有综合的系列培训体系。
建平实验小学教师分层培养表



4、建立多元评价机制激励教师创新发展
(1)建立教师发展性评价制度,以教师的自评、互评、学生及家长评议和学校评议相结合的方式,促进多元化评价。
(2)改进教师的考核评价制度,坚持并完善全员聘用合同制、岗位责任制,完善教师发展的评价指标体系,对教师的师德素养、德育工作、教学能力、教科研成果、培训情况、培养特长生及合作互助品质等进行全面的考核,逐步形成评价与奖惩、评价与任用相结合的发展性评价体系,用评价来促进教师水平的整体提高。
(3)建立个性化的“教师专业发展档案”。继续开展“课堂教学改进计划”活动,明确每学期重点突破的薄弱环节着力提升课堂改革效能。联合信息与技术部,开设好相关平台,让每位教师都能随时上传资料进行网络论坛,留下教学足迹。
(4)完善并建立奖励制度,制订相关配套措施,构建发展和成功的环境基础。如,建立教师专业发展记录档案制度。科学记录教师专业成长过程。积极推荐优秀教师参加市“名校长”、“名班主任”、“名教师”、“学科带头人”、“骨干教师”的评选等。
5、发挥示范辐射作用打造教师的优秀团队
(1)开发区内培训课程,承担各项培训任务
学科类:学校目前已有数名区级学科带头人、区级骨干教师开设了面向全区教师的语文、英语学科的培训课程,他们在此基础上将继续开设相关课程。另外,班主任培训课程已经成熟,可以面向全区见习教师开设培训。语文、数学、英语学科先行编写见习教师培训课程,体育、劳技学科开始编写相应课程。
管理类:向新区申报校长培训和教育教学管理培训项目,成为新区校长培训基地。
校本研修类:我校语文、数学、英语组是浦东新区第一批优秀教研组。因此我们有能力把学校教研组建设、校本研修方面的经验辐射到兄弟学校。
(2)开发校本培训课程形成建平培训特色
我校开发和实践的人文教育校本课程已经取得了重大成果,出版了校本教材,可以面向新区推广成功经验,我们争取将这一成果推广到2-7所学校,并为相关学校提供课程实施的培训。
(3)承办交流展示活动辐射上海师培经验
我校将定期向全区公开活动:每学期每门学科1-2次或者按需开展。五年内积极主办或承办各级大型研讨、展示、观摩活动。
(4)校际省级结对互助建立教师发展联盟
以多种方式开展结对互助,包括接受外省市委托管理学校、输出管理、集团化办学、学区化结对、校际结对、建立教师发展联盟。加强学区内的教师柔性流动,把优秀教师提到重要岗位上来,带领青年教师一起进步,通过带教、培训、考察、进修等多种形式,让更多的教师发展自已的专业,形成自已的特长。进一步加强校际互动,拓宽教师视野。有指向的参加浦东新区组织的专题研讨交流活动,充分利用我校已形成的品牌资源和品牌效应,与国内外兄弟姐妹学校进行多种形式的互动交流,形成专业协作共同体。
6、优化课题研究,注重科研实效
(1) 以核心课题--人文素质教育为引领,条块结合,促进学校其他课题的研究活动,打造具有建平特色的研究成果。完成市级课题《二期课改背景下小学生人文素质培养的实践研究》相关科研成果的出版。(《课堂的变革》一书的撰写、课题总结一文的撰写;
(2)做好2015年市德尚课题、市教委信息技术应用项目、市教委专题项目、新区德育实践研究课题、新区内涵项目等各级课题的实施和管理;
(3)鼓励老师们积极参与校级课题的申报研究,从问题中寻找课题,在教学中研究课题,让教科研工作源于教学,高于教学,并指导教学;
(4)启动并完成第三批、第四批校本课程的编写.
(5)完成市级课题的各项结题工作(召开市级课题成果展示现场会暨结题会);
(6)组织课题成果评选,鼓励教师们总结教育教学经验、撰写教育教学案例、进行教育教学反思、撰写论文,并积极参与校内每年的课题成果评选。
(六)设施设备及经费保障
主要目标:
1、建设优美、温馨、雅致的校园,按照“统一规划、分步实施、注重实效、彰显特色”的原则,把校园净化、绿化、美化和文化建设有机结合,创设具有美的感受和艺术感染的师生学习生活环境,更好的发挥育人作用。
2、制定与完善学校经费的预算计划,严格执行财务、资产管理制度,合理高效的使用各项经费,进一步改善校园设施,落实设备购置与更新计划,规范政府采购、日常办公用品采购流程;改善办学条件,满足教育教学所需。
3、加强校园网络的更新改造,使教师与学生可便捷、安全地利用学校信息化设施设备开展数字化教学与学习。
4、建立并完善学校管理信息系统并能在日常管理中应用,形成信息化对学校管理与决策的支持局面;完善与更新学校校园网站和平台,并能利用学校网站与家长、社会公共开展互动。
5、在全校范围内基本形成业务主导、技术支撑、管理规范的教育信息化工作推进机制,形成完整的学校教育信息化标准规范体系。
主要措施:
1、校园花园式。继续加强校园的美化、绿化工作,增设绿化景观,提高绿化品质,提升养护和管理水准,拓展环境教育的辐射作用,保持校园环境优雅、美观;一馆:室内体育馆、外加一百棵各种各样的树;一室:多功能图书室、外加一百种植物,包括蔬菜和花草;一院:小小剧院、外加一百个师生社团;一间:科创实验工具间、外加一百类劳技工具;两个校区都有云教室。2016年金业校区争创“市绿化合格单位”,2017-2018年争创“上海市花园单位”。
2、布置特色化。不断完善校园文化的布局,创设与学校办学思想、办学目标相吻合的校园文化特色,塑造校园整体形象,营造文化育人的环境。并以新一轮校舍大修为锲机,重点改善功能性、安全性的建设项目(如屋面防水、墙面脱落、地面湿滑、专用场所拓展等);积极汲取兄弟学校在校园建设方面的成功经验和经典案例,取长补短,创设学生活动、教职工休息的景观和场所,改善办学条件,增设和改造专用教室,营造良好的育人环境。
3、标设儿童化。充分发挥人文景观的隐性教育作用。进一步设计、完善学校各种形象标识,规范使用校服、校徽、校旗;积极创设各种文化设施,美化各类指示牌;设计具有建平实验小学文化品位、学校精神内涵而又具备儿童喜爱的特色系列宣传作品。充分利用名人字画、学生书画作品、主题宣传版画等具有文化内涵的布景和设施,塑造灵动、和谐的校园整体形象和文化特色,更好地发挥人文景观和文化育人的作用。
4、功能多元化。营造合作学习、深入研究氛围,进一步发挥多功能图书馆、班级图书馆的作用,为教师与学生提供购书、征订各类报刊等阅读条件,满足师生学习、研究、实践、探索需求,让校园成为师生共同学习、共同成长的乐园。
5、服务优质化。总结经验,改进服务工作方式,加强后勤社会化服务项目管理,进一步提高后勤社会化服务的质量,提高物业、保安、绿化、餐饮、校服等管理标准和服务水平;突出环境育人、服务育人的理念,突出健康生活方式和健康成长的服务目标,不断提高师生和家长的满意度。
6、安全常态化。对照《上海市安全文明校园的标准》,高度重视学校安全工作,不断完善学校安全管理制度和突发事件应急预案;安全管理责任明确,设施设备齐全,人防、物防、技防有机结合,确保无重大安全责任事故。
7、合理规范地编制预算,严格执行财务管理与政府采购制度,加强经费收支管理,规范使用各项经费,认真做好财务现状和经费使用分析,更好的发挥其使用效益。
8、落实实事项目和专款专用。积极落实学校功能型场所的专项资金和政府实事项目,加强两校区设施设备的合理配置与功能开发,2017年实施枣庄校区图书阅览室的设施和人文阅读区域的改建,继续按标准配置图书,开发拓展电子阅览功能。
9、规范使用生均公用经费,对照《中小学校园建设标准》,积极配合上级政府及主管部门合理调整教育资源,一方面落实金业校区扩大办学规模所需的设施设备;同时,逐步完善枣庄校区的实验室、专用教室及功能性教育教学场所的配置,努力改善办学条件。
10、按照标准完善设施设备。根据学校多元发展、人文见长实施素质教育以及拓展型课程、艺体特色等规划需求,制定与执行五年预算计划,按标准不断完善教学仪器设备、课堂设备、多媒体、计算机的更新配置。
11、健全资产管理制度和使用效率。进一步加强资产管理,包括固定资产和消耗资产,建立电子与纸质档案;积极主动维护和维修设施设备,确保各类设施设备的合理、规范、高效使用,更好满足教育教学所需。
12、更新改造学校信息化基础设施。定期更新信息化设备,实现整体无线覆盖,为学校的教育信息化推进提供基础支撑保障。推进智慧校园建设,利用物联网技术、移动技术建设创新实验室、智慧长廊等,让学生在校园中体验科技与信息技术,激发学生创新思维。
13、学校信息技术的软件不断优化升级。不断丰富并改进学校校园网络平台的功能,实现各应用平台的统一认证,方便教师应用。根据学校和部门的需求,建设并形成较为丰富,具有自身特色的管理平台、课程平台、资源平台等。
14、加强信息技术的应用,服务和管理。对新需求和新功能的建设有系统的考虑,确保功能的实用性、易用性,确保网络功能的可扩展性,避免功能冗余,数据孤立。不断积累信息数据和资源数据,形成学校特有的优秀资源库。
15、加强网络安全管理和高效运行。完善校园网管理制度,坚持服务原则,做到定期维护、不断完善,确保校园网数据安全和信息安全,运行畅通。对师生加强网络安全教育,增强网络安全意识,确保校园网网络运行高效、有序。
(七)特色项目
【体育工作】
主要目标:
1、按照小学体育课程标准,依据学生身体素质的实际,在注重普及体育知识与强身健体的同时,营造学校积极向上、团结合作的体育文化,培养学生奋发向上的意志、克服困难的毅力、合作竞争的意识。
2、进一步建立健全学校体育工作的组织机构,完善适合小学生阳光体锻、促进学生身心发展的体育行政管理、教学管理、场地管理、运动队管理、小型竞赛管理、学生群体活动管理等规章制度及运行机制。
3、加强队伍建设,重视教学常规,更新管理模式与教学手段,提高各种类型体育课的教学质量。并根据上海天气情况,精心设计体育质量达标的评价体系。
4、坚持普及与提高并举的方针,走体教结合、医教结合之路,有层次地抓好各类运动团队,特别是广播操、篮球、羽毛球、跆拳道、韵律操等,培养并引进高水平的体育教师和体育教练,注重高水平运动队的培养。
5、高标准、高要求贯彻学校体育工作条例和学校卫生工作条例,培养学生良好的生活、卫生、体段习惯,倡导健康的生活方式,控盐、控油、控体重,多运动,多锻炼,保证国家体育锻炼标准测试合格率达95%以上,优良率达45%。
具体措施:
1、课程实施
(1)体育课堂教学是实现学校体育目标的重要途径之一,对体育教学知识、技术和技能进行选择性的传授,能培养学生运动的兴趣和爱好,促进身体协调发展,形成坚持锻炼的习惯;同时,促进学生良好的心理品质的建立,形成积极进取、乐观开朗的人生态度。因此体育课教学应在每学年或每学期工作目标的基础上,制定实施方案(学年计划、学期计划、单元计划、课时计划),使教学得以规范、有序推进。
(2)进一步做好体育教学的常规工作,组织教师积极参与新课程教学改革,统一思想、统一认识、统一行动,增强责任感,总结经验、寻找规律,确保体育教学工作高效有序开展。逐步形成具有建平实验小学特色的一套行之有效体育教学模式。
(3)全面提升学生的体育素养,确保建平实验小学学生“三能一会”:能选择,根据个人实际和爱好选择一项适合自已的运动项目;能参与,对某一体育项目有较全面的了解和实践能力;能欣赏,对自已喜爱的体育运动项目的技术特点、竞赛规则、发展趋势、国际水平等具备一定的分析判断能力。会将体育锻炼与学习生活结合起来,形成终身体段的观念与能力。
2、教师发展
以教师主动发展为核心,建立健全责任制与合理的工作分工和协作关系,全组教师团结合作、共同努力与拼搏,认真钻研教材,进一步提高体育教师自身的文化素质、专业素质,更好地适应时代的不断变化和发展。体育组教师积极撰写论文、编写教案,总结教学经验,在实践中不断反思改进,从中充实自我。积极参加各种论文评选活动和公开课活动的授课与听课,在条件许可的情况下到外校、外地进行参观学习,促进学校与学校间的交流,提高教师的见识,丰富教学经验。
3、群体活动与业余竞赛
继续加强对课间广播操、课间操的管理。建立常规,每周四以班级为单位进行检查评比,增强学生的集体意识、竞争意识,不断提高课间操质量,使其成为展示我校学生良好精神风貌的亮丽风景线。
结合学校特色,开展小型多样的体育竞赛,如趣味运动会、篮球嘉年华等,发挥学生在锻炼中的主体作用,调动学生在体育活动中的积极性、主动性和创造性。
4、校本课程实施
加强校本课程《快乐学篮球》的实施,一方面利用体育课普及篮球知识与技能,另一方面建立网络专题课程资源库,向学生提供网络学习的平台,向家长反馈校园篮球运动动态,提高校本课程的实施水平,吸引更多学生参与到篮球运动中来。
与信息技术部协作参与市级项目“基于云技术的学生体育活动实践与研究”,根据《上海市教育委员会关于小学阶段实施基于课程标准的教学与评价工作的意见》和《上海市学校体育课程改革》,设计并实施具有我校特色的多元化的“体育作业”,鼓励学生通过国标项目、校级项目、班级项目、自选项目等活动,进一步增强学生体质,培养学生良好的锻炼习惯和健康运动的能力。
【艺术工作】
主要目标:
1、为了适应教育发展的需要,根据《上海市学校艺术教育工作规程实施意见》,制定我校五年艺术教育发展规划。创设校园美育环境,营造学校美育氛围,增强艺术教育的美育熏陶,实现休息时间音乐化,共有走廊画廊化,阅读时间诗意化,让学生时时接触美,处处感受美,形成高品位的校园文化。
2、加强艺术教师队伍建设,形成稳定的、有凝聚力教学群体;发挥教研组的集体教研功能,不断研究教学、反思教学、改进教学,提高年轻教师的教学水平,逐步完善管理制度,从管理中要效益,广纳贤才,提高艺术教师队伍素质,
建立高质量的学生艺术团队,拓宽学校美育阵地,丰富学生生活情趣,实现艺术团队活动规范化、常态化、精心组织学生艺术社团的展示交流活动,让学生表达情感、展示才华、发展个性,提高艺术素养。
3、加强校际、省级、国际合作与交流,发挥艺术教育的辐射功能,建设高质量的合唱团、管乐团、舞蹈团,创编既有民族风情又有时代气息的合唱、管乐、舞蹈、诗画、朗诵等作品,培养学生综合艺术素质,不断提高艺术品位,并创造条件使其成为上海市有影响的重点社团。
具体措施:
1、基础性课程校本化。初步建立,课堂教学、课外活动和校园文化三位一体的艺术教育发展推进机制。基础性课程,主要是发展学生艺术学力,培育学生创新思维,丰富学生的审美情趣,打造艺术课程特色。音乐学科主要是欣赏美、感受美,美术学科主要是创造美、表现美。拓展型课程保证全校每个学生参加,快乐唱歌活动、年级啦歌赛、集体舞比赛、艺术节、艺术社团课程汇报演出、“我是小小画家”、“创意美术大赛”等活动;
2、自主拓展课程多元化。“开发潜能,发展特长”组建“建平实验小学艺术团”,突出学校特色品牌。自主拓展课程要达到:种类丰富,形式多样,并利用金杨学区各校艺术教育资源,让学生走班、走校进行学习。包括乐团、舞蹈、合唱、戏剧、美术、书法等,供学生自主选择。学校不仅把艺术教育渗透在三类课程中,还把艺术教育落实在学校的各项活动以及学生的学习生活中。
3、校园艺术活动经常化。一是学生艺术团队活动规范化、经常化;二是邀请高品质的艺术团队来校表演;三是举办本校学生各种各样的艺术活动。四是倡导家长带学生经常参观丰富多彩的艺术展和艺术演出活动。承办新区比赛活动精致化,积极参加市、区教育局举办的所有艺术活动,轮到我校主办一定做到策划、组织、服务、反馈、总结精细化。
4、国际艺术交流活动精细化。构建对外交流平台,加强国内、国际交流,传播学校文化,吸纳优质教育信息,创设校园文化特色,我们的管理、我们的活动、我们的接待、我们的技能要越来越精细。同时我校还要千方百计地为学生创造条件,让学生走出校门,赴各国大使馆参观、表演、交流、与外国来宾亲密接触,了解世界各国文化差异。五年内,使我校学生艺术团具备参加全国乃至国际艺术活动的实力,从而打造一流“建平实验小学艺术”品牌。
【科技工作】
主要目标:
1、通过新一轮五年建设,使我校科技教育整体水平明显提升,科技教育师资队伍明显加强,科技教育软硬件条件明显改善。
2、学生对科学技术的兴趣明显提高,创新意识和动手实践能力明显提升,形成亮点突出,特色鲜明,素质提升,质量提高,充满生机和活力的科技教育体系。
3、争创上海市科技教育特色学校。
具体措施:
1、全员参与,在学科教学中体现科技教育的目标
(1)重视在学科教学中的科技教育渗透作用,并把它作为科技教育的主渠道之一,对现行的科普内容进行补充和完善,使学生逐步树立正确的科学态度、掌握一定的科学技能和方法,养成良好的科学行为和习惯。
(2)开展科技教育学科教学渗透主题教研活动,并进行全校性的教学研讨,使全校教师都能够结合本学科教学特点,进行科技教育的学科教学渗透并引导学生进行自主探究、培养学生的创新意识和实践能力,提升的科学素养。
2、大力开发适合不同年级学生特点的科技校本课程
(1)根据各年级学生生理和心理特征以及接受能力,结合学校每周一次的拓展课程,有计划开设各类科技教育校本课程。
(2)在各年级开设Scratch程序设计社团课程,从易到难,要求做到授课教师教案完整规范,自觉应用多媒体技术,运用生动形象的课件进行教学,课程体系注重科技实践能力和学生创新思维的培养。
(3)继续以“头脑奥林匹克”为科技特色活动,争取在市级竞赛中获得优异成绩。
3、开展多种多样、丰富多彩的校内、外科技教育活动
(1)创造条件支持年级组成立各种课外小组和科技小组,积极组织科普教育参观或开展科普教育讲座活动,受众覆盖面达到100%。配合这些教育活动,各班级还要以主题班会、版报、专题网站或专场科技教育汇报会等形式巩固成果,实现学生自我教育和提高的目的。
(2)充分发挥课堂教学主渠道的作用,认真钻研教材,探索新的教学方法,采用研究性、探究式的教学方式,注重学生的亲身体验,主动参与,合作讨论,促进学习方式的改变,并根据学科特点和教材内容,在兼顾基础教学的同时,适当增加现代科技内容,使学生了解当今科学技术发展的现状和趋势。
(3)抓好一年一次的“学生科技节”活动。做到组织精细、主题突出、内容丰富、交流互动、全员参与、学生为主。通过采取模型表演、展览展示、竞赛、制作等多种形式,让全体学生参与其中,启蒙学生的创新精神和科技意识。积极组织学生参与市区各类科技活动和比赛,力争取得优秀成绩。
【外教及国际交流】
主要目标:“凝聚校际教育能量,培养师生国际视野”
具体措施:
1、到目前为止学校涉及到的国际交流有:接待境外教师、学生团队的来访;教师、学生团队赴境外的校际交流;教师、学生团队境外游学;教师、学生团队参观涉外机构或学校;开设希腊语班;外籍学生管理;外教课程。前面五块内容受政策影响较大,具体实施时要以当时的法规政策为前提。学校比较可控的、可做系统性规划的是第6块内容。

2、立足学生全面发展,着眼学生未来成就。让学生愉快地接受和掌握纯正地道的英语口语,在学习中树立自信心,具有一定的自主学习能力和合作精神,了解异国文化和习俗,形成健康的人生观,为其终身学习和可持续发展奠定扎实的基础。
3、通过和外教的交流合作,感受中西方教师的教学观念上的不同,提高英语听说能力,促进教师的专业发展。
4、丰富学校英语课程,创设学校英语学习氛围。拓宽学校英语学习资源,提高学生开口讲英语和参与英语活动的积极性,增强学习自信心。
5、体现多元化的设计理念,探索外教课程资源开发、利用的方式与途径,丰富外教课程评价的方式,形成外教课程管理的有效机制。
英语课程设置列表

五、保障机制
(一)思想保障
以学校新一轮五年发展目标为导向,引导部门、教工制定个人五年发展规划,为校内的每个成员及组织的主动发展创造条件。提高师生、家长对学校管理的参与度和了解度,使办学理念、办学目标、培养目标成为大家共同追求的价值观和信念。通过对五年规划的解读和学习,建立规划是行动指南、是工作思路的观念,增强认同感,形成思想合力和动力。
(二)组织保障
成立学校发展规划领导小组,全面规划学校五年发展计划,确定阶段工作目标,分阶段、分专题定期研究、分析、总结计划实施情况。组织成员包括学校行政领导、教工代表以及家长和社区代表。



(三)评价保障
加强落实规划目标的过程监控,完善学校内部评价、调控机制。建立以校长为核心,学校中层为主题的领导小组,负责发展规划的评价与反馈、修订与完善。建立由课程与教学处、德育处、总务处、教代会、家委会等构成的不同层次、不同侧面的学校发展评价机制,阶段性评价规划进展情况和办学实效。
(四)资源保证
加大经费投入,加大硬件建设,使学校的设施设备服务于学校的主动发展。合理使用各项经费,保障教师专业发展、课程建设等各项工作顺利进行。充分利用社区与家长资源为学校规划服务。